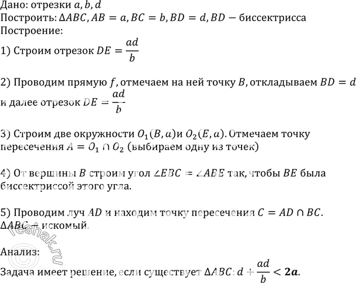
№872 ГДЗ Атанасян 7-9 класс по геометрии (Геометрия)

Решение #1

Изображение №872 ГДЗ Атанасян 7-9 класс по геометрии

Рассмотрим вариант решения задания из учебника Атанасян, Бутузов 9 класс, Просвещение:
Постройте треугольник по двум сторонам и биссектрисе угла между ними.
*Цитирирование задания со ссылкой на учебник производится исключительно в учебных целях для лучшего понимания разбора решения задания.
*размещая тексты в комментариях ниже, вы автоматически соглашаетесь с пользовательским соглашением