Упр.1001 ГДЗ Лукашик 7-9 класс по физике (Физика)
Решение #1

Рассмотрим вариант решения задания из учебника Лукашик, Иванова 8 класс, Просвещение:
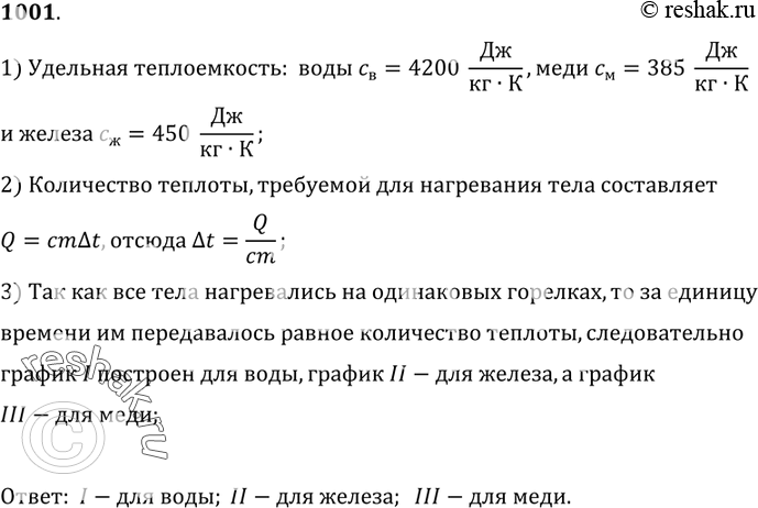
1001.На одинаковых горелках нагревались вода, медь и железо равной массы. Укажите, какой график (рис. 265) построен для воды, какой — для меди и какой — для железа. (При построении графика потери некоторого количества теплоты в окружающее пространство не учитывались.)
*размещая тексты в комментариях ниже, вы автоматически соглашаетесь с пользовательским соглашением