Упр.1030 ГДЗ Лукашик 7-9 класс по физике (Физика)
Решение #1

Рассмотрим вариант решения задания из учебника Лукашик, Иванова 8 класс, Просвещение:
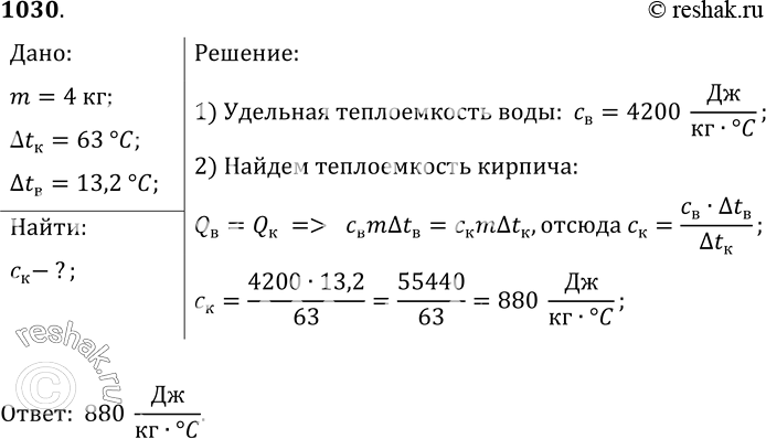
1030. На нагревание кирпича массой 4 кг на 63 °С затрачено такое же количество теплоты, как и на нагревание воды той же массы на 13, 2 °С. Определите удельную теплоемкость кирпича.
*размещая тексты в комментариях ниже, вы автоматически соглашаетесь с пользовательским соглашением