Упр.1048 ГДЗ Лукашик 7-9 класс по физике (Физика)
Решение #1

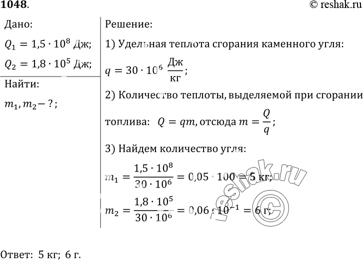
Рассмотрим вариант решения задания из учебника Лукашик, Иванова 8 класс, Просвещение:
1048. Сколько нужно сжечь каменного угля, чтобы выделилось 1, 5 • 108 Дж энергии; 1, 8 • 105 кДж энергии?
*размещая тексты в комментариях ниже, вы автоматически соглашаетесь с пользовательским соглашением