Упр.1084 ГДЗ Лукашик 7-9 класс по физике (Физика)
Решение #1

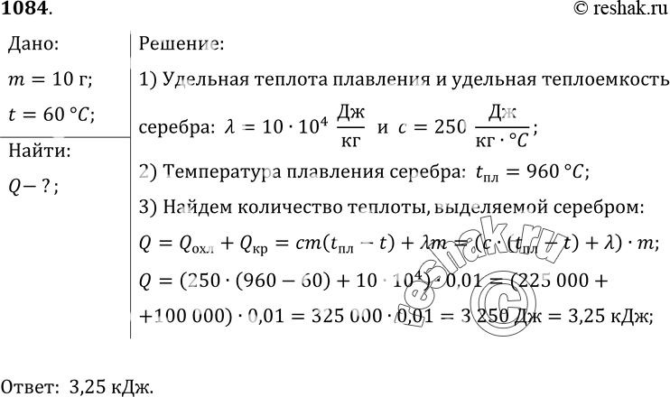
Рассмотрим вариант решения задания из учебника Лукашик, Иванова 8 класс, Просвещение:
1084. Масса серебра 10 г. Сколько энергии выделится при его кристаллизации и охлаждении до 60 °С, если серебро взято при температуре плавления?
*размещая тексты в комментариях ниже, вы автоматически соглашаетесь с пользовательским соглашением