Упр.1161 ГДЗ Лукашик 7-9 класс по физике (Физика)
Решение #1

Рассмотрим вариант решения задания из учебника Лукашик, Иванова 8 класс, Просвещение:
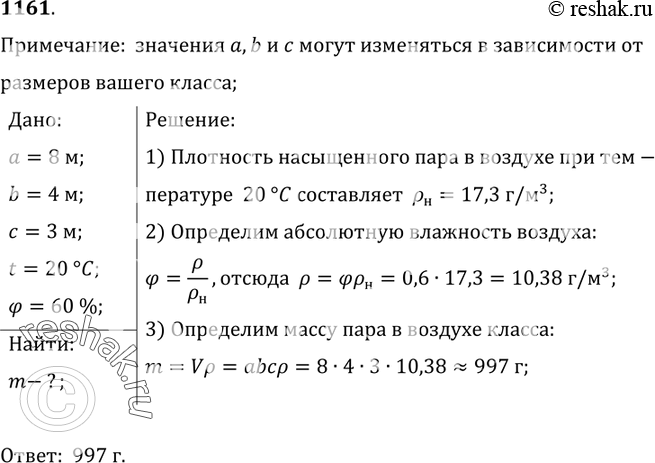
1161. Пользуясь таблицей 10, определите, сколько воды в виде пара содержится в воздухе вашего классного помещения при температуре 20 °С и относительной влажности воздуха 60%.
*размещая тексты в комментариях ниже, вы автоматически соглашаетесь с пользовательским соглашением