Упр.1306 ГДЗ Лукашик 7-9 класс по физике (Физика)
Решение #1

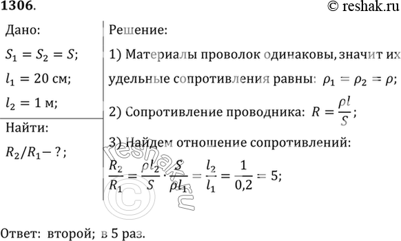
Рассмотрим вариант решения задания из учебника Лукашик, Иванова 9 класс, Просвещение:
1306. Имеются две проволоки из одного и того же материала с одинаковой площадью поперечного сечения. Длина первой равна 20 см, второй 1 м. Сопротивление какой проволоки больше; во сколько раз?
*размещая тексты в комментариях ниже, вы автоматически соглашаетесь с пользовательским соглашением