Упр.132 ГДЗ Лукашик 7-9 класс по физике (Физика)
Решение #1

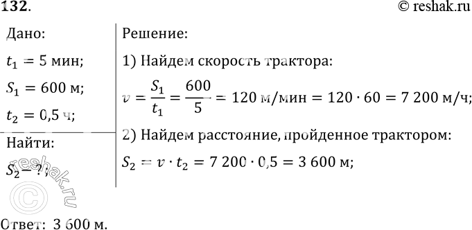
Рассмотрим вариант решения задания из учебника Лукашик, Иванова 7 класс, Просвещение:
132. Трактор за первые 5 мин проехал 600 м. Какой путь он пройдет за 0, 5 ч, двигаясь с той же скоростью?
*размещая тексты в комментариях ниже, вы автоматически соглашаетесь с пользовательским соглашением