Упр.1336 ГДЗ Лукашик 7-9 класс по физике (Физика)
Решение #1

Рассмотрим вариант решения задания из учебника Лукашик, Иванова 9 класс, Просвещение:
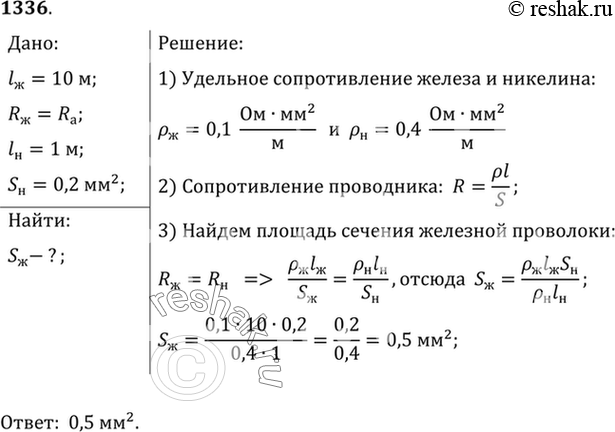
1336. Какой площади поперечного сечения нужно взять железную проволоку длиной 10 м, чтобы ее сопротивление было такое же, как у никелиновой проволоки площадью поперечного сечения 0,2 мм2 и длиной 1 м?
*размещая тексты в комментариях ниже, вы автоматически соглашаетесь с пользовательским соглашением