Упр.1404 ГДЗ Лукашик 7-9 класс по физике (Физика)
Решение #1

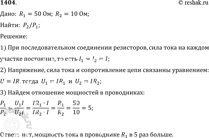
Рассмотрим вариант решения задания из учебника Лукашик, Иванова 9 класс, Просвещение:
1404. Одинакова ли мощность тока в проводниках (рис. 347)?
*размещая тексты в комментариях ниже, вы автоматически соглашаетесь с пользовательским соглашением