Упр.1432 ГДЗ Лукашик 7-9 класс по физике (Физика)
Решение #1

Рассмотрим вариант решения задания из учебника Лукашик, Иванова 9 класс, Просвещение:
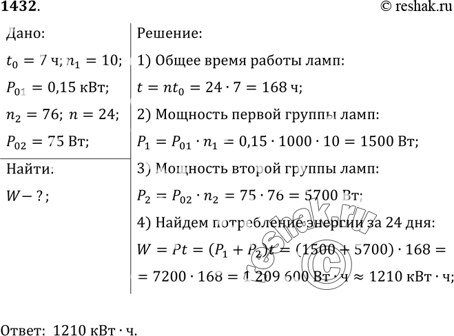
1432. Мастерскую ежедневно освещают по 7 ч в сутки 10 ламп мощностью 0, 15 кВт каждая и 76 ламп мощностью 75 Вт. Вычислите энергию, расходуемую за месяц (24 рабочих дня) на освещение мастерской.
*размещая тексты в комментариях ниже, вы автоматически соглашаетесь с пользовательским соглашением