Упр.283 ГДЗ Лукашик 7-9 класс по физике (Физика)
Решение #1

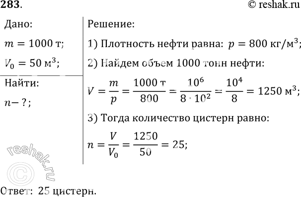
Рассмотрим вариант решения задания из учебника Лукашик, Иванова 7 класс, Просвещение:
283*. Сколько потребуется железнодорожных цистерн для перевозки 1000 т нефти, если вместимость каждой цистерны 50 м3?
*размещая тексты в комментариях ниже, вы автоматически соглашаетесь с пользовательским соглашением