Упр.381 ГДЗ Лукашик 7-9 класс по физике (Физика)
Решение #1
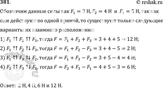
Решение #2

Рассмотрим вариант решения задания из учебника Лукашик, Иванова 7 класс, Просвещение:
381. На тело по одной прямой действуют силы 3; 4; 5 Н. Может ли равнодействующая этих сил быть равной 1; 2; 3; 4; 6; 10; 12; 15 Н?
*размещая тексты в комментариях ниже, вы автоматически соглашаетесь с пользовательским соглашением