Упр.41 ГДЗ Лукашик 7-9 класс по физике (Физика)
Решение #1

Рассмотрим вариант решения задания из учебника Лукашик, Иванова 7 класс, Просвещение:
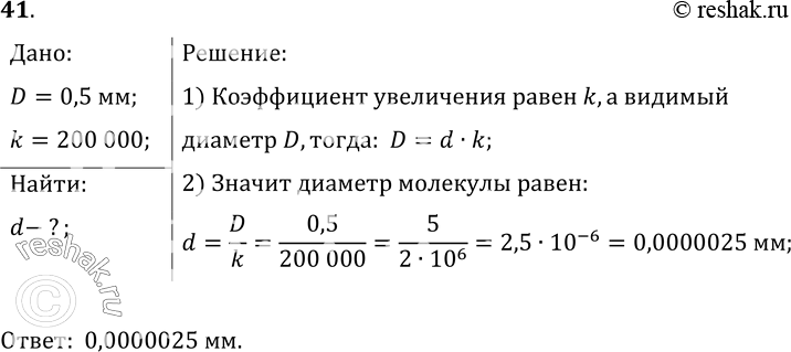
41. На фотоснимке видимый диаметр молекулы некоторого вещества равен 0, 5 мм. Чему равен действительный диаметр молекулы данного вещества, если фотоснимок получен с помощью электронного микроскопа с увеличением в 200 000 раз?
*размещая тексты в комментариях ниже, вы автоматически соглашаетесь с пользовательским соглашением