Упр.574 ГДЗ Лукашик 7-9 класс по физике (Физика)
Решение #1

Рассмотрим вариант решения задания из учебника Лукашик, Иванова 7 класс, Просвещение:
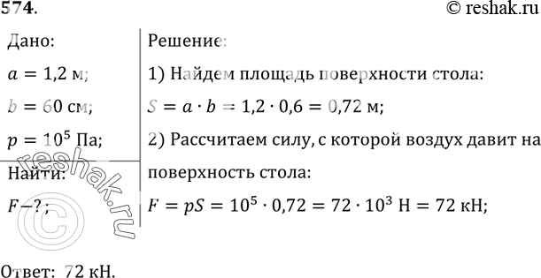
574. Рассчитайте силу, с которой воздух давит на поверхность стола, который имеет длину 1,2 м, ширину 60 см (принимая атмосферное давление равным 105 Па).
*размещая тексты в комментариях ниже, вы автоматически соглашаетесь с пользовательским соглашением