Упр.671 ГДЗ Лукашик 7-9 класс по физике (Физика)
Решение #1

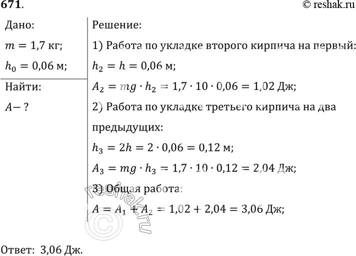
Рассмотрим вариант решения задания из учебника Лукашик, Иванова 8 класс, Просвещение:
671*. Три кирпича лежат плашмя, как показано на рисунке 198 (вверху, справа). Масса каждого кирпича равна 1,7 кг. Вычислите работу, произведенную мальчиком по укладке кирпичей друг на друга (рис. 198, слева), приняв, что толщина каждого кирпича равна 6 см.
*размещая тексты в комментариях ниже, вы автоматически соглашаетесь с пользовательским соглашением