Упр.755 ГДЗ Лукашик 7-9 класс по физике (Физика)
Решение #1

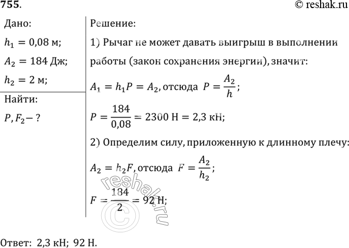
Рассмотрим вариант решения задания из учебника Лукашик, Иванова 8 класс, Просвещение:
755*. Пользуясь рычагом, подняли груз на высоту 8 см. При этом силой, действующей на большее плечо, была выполнена работа 184 Дж. Определите вес поднятого груза. (Трением пренебречь.) Определите силу, действующую на большее плечо, если точка приложения этой силы опустилась на 2 м.
*размещая тексты в комментариях ниже, вы автоматически соглашаетесь с пользовательским соглашением