Упр.776 ГДЗ Лукашик 7-9 класс по физике (Физика)
Решение #1

Рассмотрим вариант решения задания из учебника Лукашик, Иванова 8 класс, Просвещение:
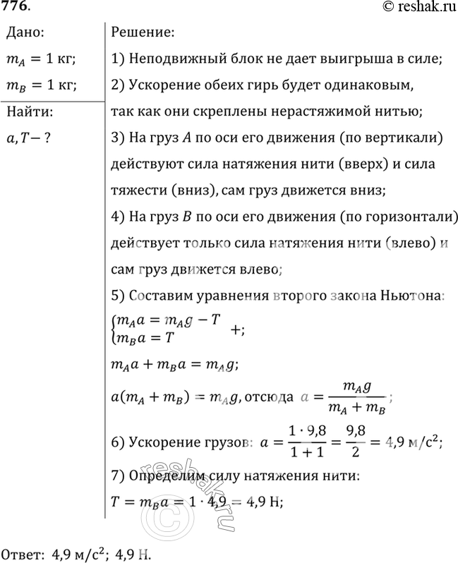
776*. Две гири А и Б массами по 1 кг соединены легкой нерастяжимой нитью, перекинутой через блок (рис. 229). Найдите ускорение, с которым движутся гири; силу натяжения нити. (Трением можно пренебречь.)
*размещая тексты в комментариях ниже, вы автоматически соглашаетесь с пользовательским соглашением