Упр.821 ГДЗ Лукашик 7-9 класс по физике (Физика)
Решение #1

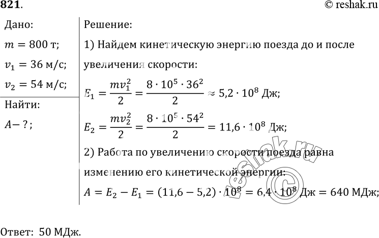
Рассмотрим вариант решения задания из учебника Лукашик, Иванова 8 класс, Просвещение:
821. Какую работу надо совершить, чтобы скорость поезда массой 800 т увеличилась от 36 до 54 м/с?
*размещая тексты в комментариях ниже, вы автоматически соглашаетесь с пользовательским соглашением