Упр.1012 ГДЗ Алимов 10-11 класс (Алгебра)
Решение #1
Решение #2

Рассмотрим вариант решения задания из учебника Алимов, Колягин, Ткачёва 11 класс, Просвещение:
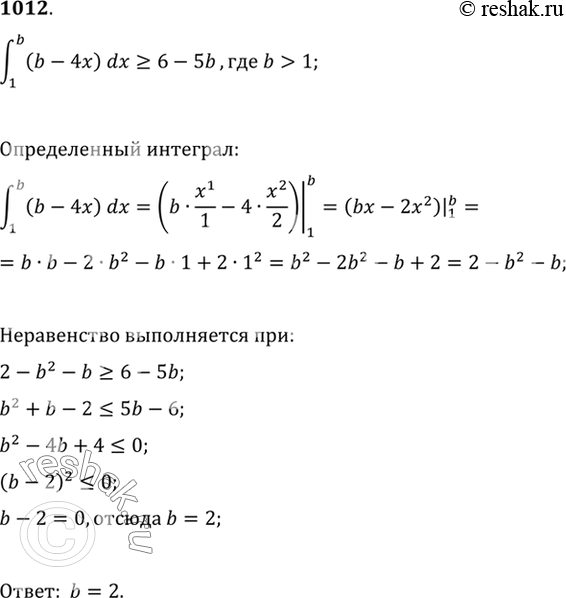
1012 Найти все числа b > 1, для которых выполняется равенство интеграл (1;b) (b-4x)dx >=6-5b.
*размещая тексты в комментариях ниже, вы автоматически соглашаетесь с пользовательским соглашением