Упр.1144 ГДЗ Алимов 10-11 класс (Алгебра)
Решение #1
Решение #2

Рассмотрим вариант решения задания из учебника Алимов, Колягин, Ткачёва 11 класс, Просвещение:
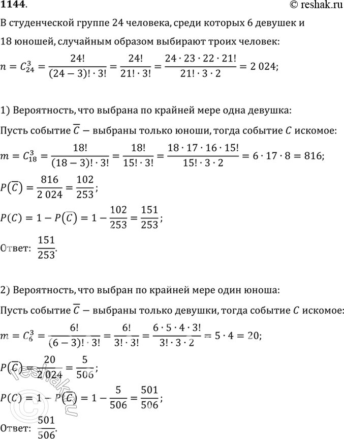
1144 В студенческой группе 24 человека, среди которых только 6 девушек. Случайным образом из числа всех студентов выбирают троих на профсоюзную конференцию. Найти вероятность того, что среди них окажется: 1) по крайней мере одна девушка; 2) по крайней мере один юноша.
*размещая тексты в комментариях ниже, вы автоматически соглашаетесь с пользовательским соглашением