Упр.1197 ГДЗ Алимов 10-11 класс (Алгебра)
Решение #1
Решение #2

Рассмотрим вариант решения задания из учебника Алимов, Колягин, Ткачёва 11 класс, Просвещение:
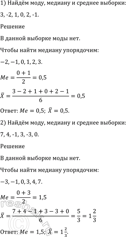
1197 Найти моду, медиану и среднее выборки:
1) 3, -2, 1, 0, 2, -1;
2) 7, 4, -1, 3, -3, 0.
*размещая тексты в комментариях ниже, вы автоматически соглашаетесь с пользовательским соглашением