Упр.1207 ГДЗ Алимов 10-11 класс (Алгебра)
Решение #1
Решение #2

Рассмотрим вариант решения задания из учебника Алимов, Колягин, Ткачёва 11 класс, Просвещение:
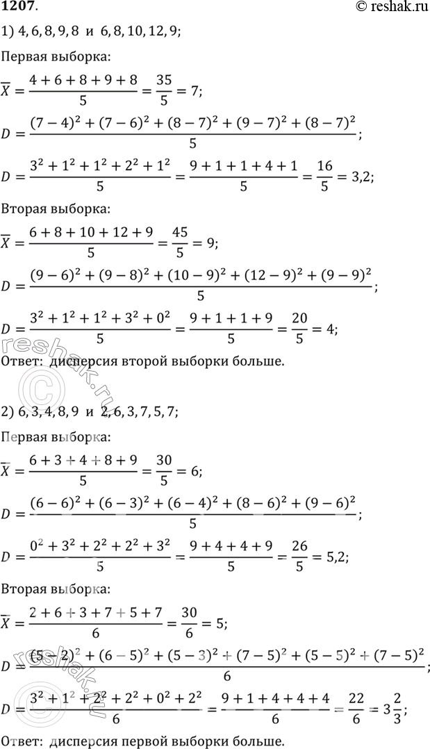
1207 Сравнить дисперсии выборок, имеющих разные средние значения:
1) 4, 6, 8, 9, 8 и 6, 8, 10, 12, 9;
2) 6, 3, 4, 8, 9 и 2, 6, 3, 7, 5, 7.
*размещая тексты в комментариях ниже, вы автоматически соглашаетесь с пользовательским соглашением