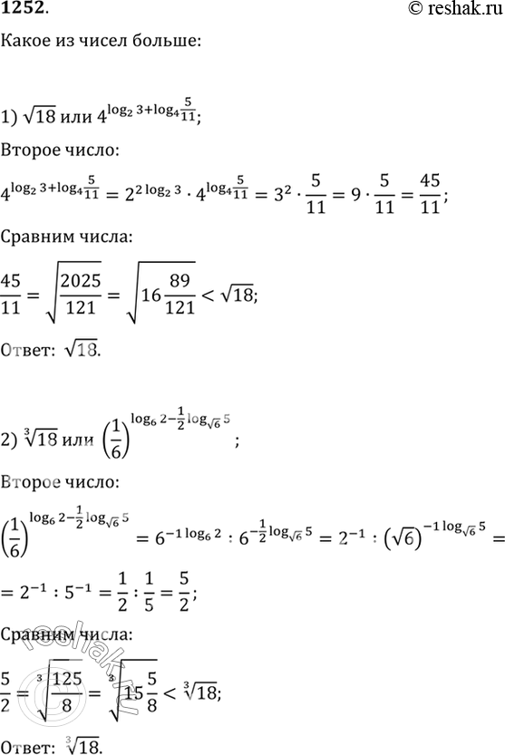
Упр.1252 ГДЗ Алимов 10-11 класс (Алгебра)
Решение #1
Решение #2

Рассмотрим вариант решения задания из учебника Алимов, Колягин, Ткачёва 11 класс, Просвещение:
1252 Какое из чисел больше:
*размещая тексты в комментариях ниже, вы автоматически соглашаетесь с пользовательским соглашением