Упр.1259 ГДЗ Алимов 10-11 класс (Алгебра)
Решение #1
Решение #2

Рассмотрим вариант решения задания из учебника Алимов, Колягин, Ткачёва 11 класс, Просвещение:
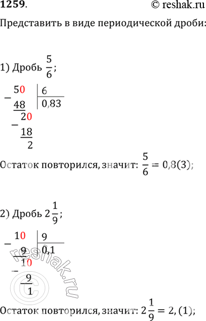
1259 Записать в виде десятичной периодической дроби число:
1) 5/6;
2) 2*1/9;
3) 1/7;
4) 5*2/11.
*размещая тексты в комментариях ниже, вы автоматически соглашаетесь с пользовательским соглашением