Упр.136 ГДЗ Алимов 10-11 класс (Алгебра)
Решение #1
Решение #2

Рассмотрим вариант решения задания из учебника Алимов, Колягин, Ткачёва 10 класс, Просвещение:
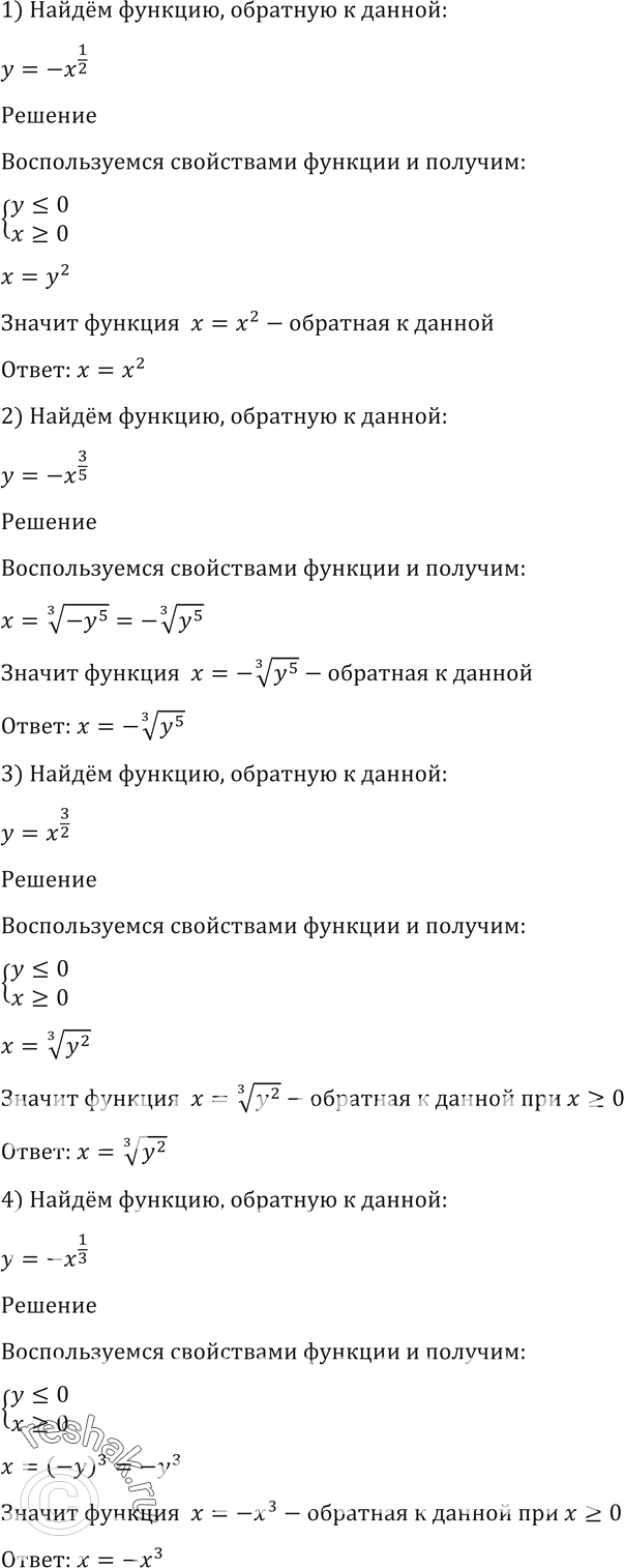
136. Найти функцию, обратную данной:
1) y= -x^1/2;
2) y= -x^3/5;
3) y= x^3/2;
4) y= -x^1/3.
*размещая тексты в комментариях ниже, вы автоматически соглашаетесь с пользовательским соглашением