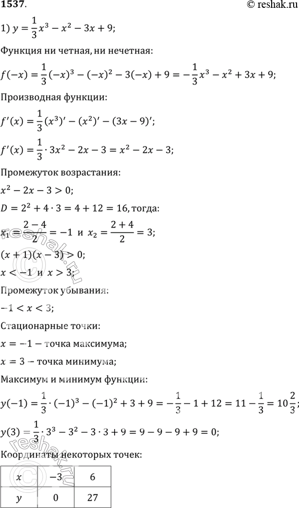
Упр.1537 ГДЗ Алимов 10-11 класс (Алгебра)
Решение #1
Решение #2

Рассмотрим вариант решения задания из учебника Алимов, Колягин, Ткачёва 11 класс, Просвещение:
1537 1) y=1x3/3 - x2-3x+9;
2) y=-x4+6x2-9.
*размещая тексты в комментариях ниже, вы автоматически соглашаетесь с пользовательским соглашением