Упр.273 ГДЗ Алимов 10-11 класс (Алгебра)
Решение #1
Решение #2

Рассмотрим вариант решения задания из учебника Алимов, Колягин, Ткачёва 10 класс, Просвещение:
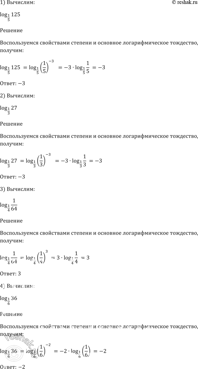
273. 1) log1/5(125);
2) log1/3(27);
3) log1/4(1/64);
4) log1/6(36).
*размещая тексты в комментариях ниже, вы автоматически соглашаетесь с пользовательским соглашением