Упр.316 ГДЗ Алимов 10-11 класс (Алгебра)
Решение #1
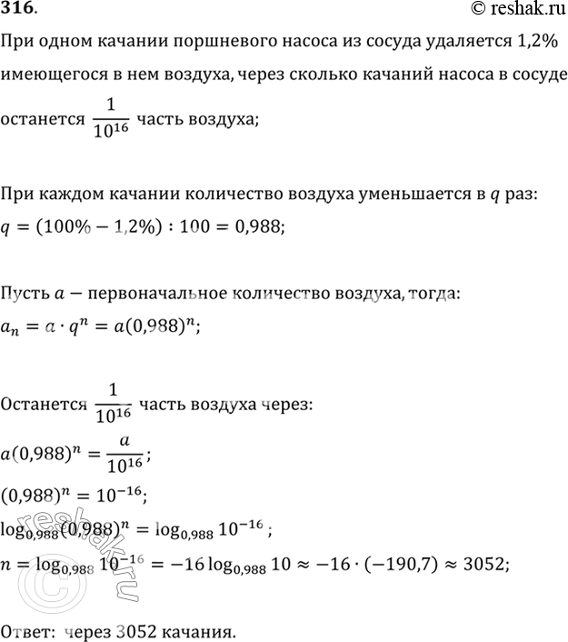
Решение #2

Рассмотрим вариант решения задания из учебника Алимов, Колягин, Ткачёва 10 класс, Просвещение:
316 При одном качании поршневого насоса из сосуда удаляется 1,2% имеющегося в нём воздуха. Через сколько качаний наcoca в сосуде останется 1/10^16 часть первоначальной массы воздуха?
*размещая тексты в комментариях ниже, вы автоматически соглашаетесь с пользовательским соглашением