Упр.339 ГДЗ Алимов 10-11 класс (Алгебра)
Решение #1
Решение #2

Рассмотрим вариант решения задания из учебника Алимов, Колягин, Ткачёва 10 класс, Просвещение:
339 1) 1/2 lg(x2+x-5) = lg(5x) +lg1/5x;
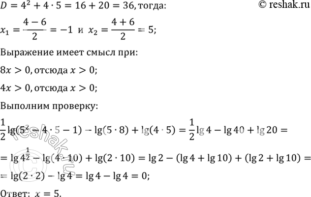
2) 1/2lg(x2-4x-1) = lg(8x) - lg(4x).
*размещая тексты в комментариях ниже, вы автоматически соглашаетесь с пользовательским соглашением