Упр.36 ГДЗ Алимов 10-11 класс (Алгебра)
Решение #1
Решение #2

Рассмотрим вариант решения задания из учебника Алимов, Колягин, Ткачёва 10 класс, Просвещение:
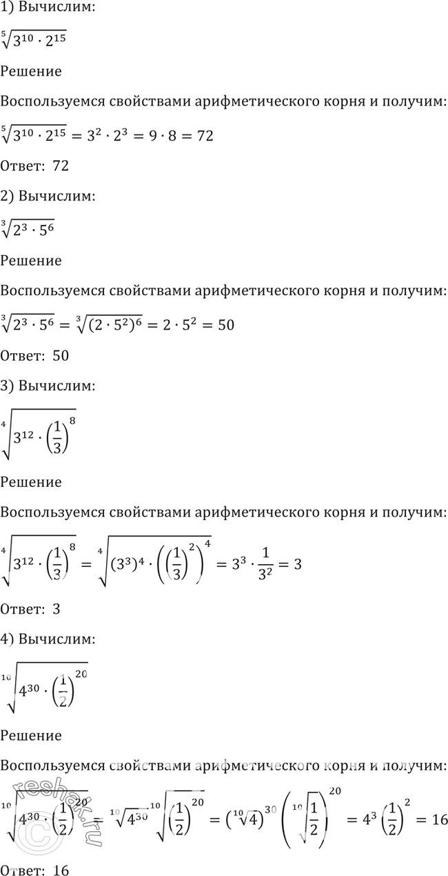
36. 1) корень 5 степени (3^10 * 2^15);
2) корень 3 степени (2^3 * 5^6);
3) корень 4 степени (3^12 * (1/3)^8);
4) корень 10 степени (4^30 * (1/2)^20);
*размещая тексты в комментариях ниже, вы автоматически соглашаетесь с пользовательским соглашением