Упр.362 ГДЗ Алимов 10-11 класс (Алгебра)
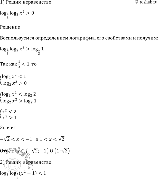
Решение #1
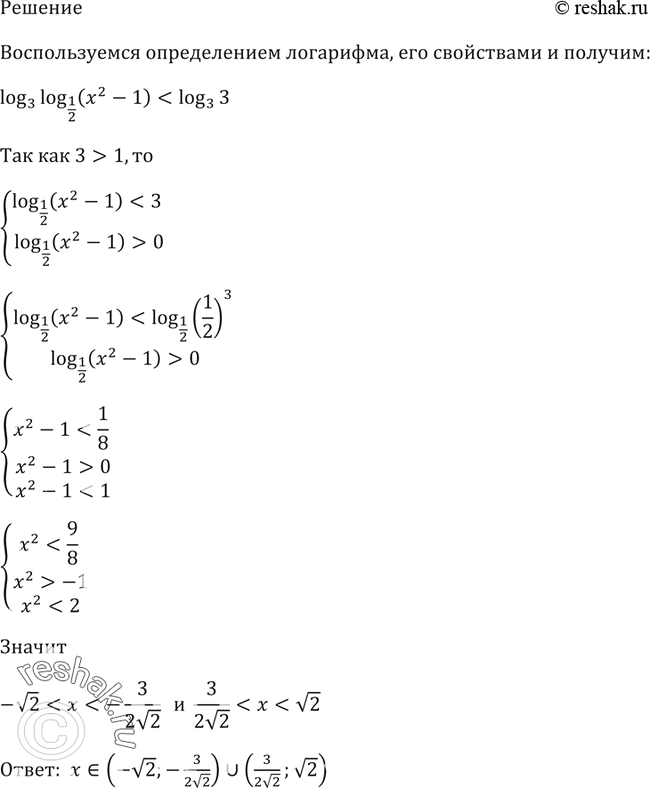
Решение #2

Рассмотрим вариант решения задания из учебника Алимов, Колягин, Ткачёва 10 класс, Просвещение:
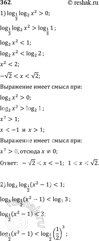
362 1) log1/3 log2(x2) > 0;
2) log3 log1/2(x2 - 1) < 1.
*размещая тексты в комментариях ниже, вы автоматически соглашаетесь с пользовательским соглашением