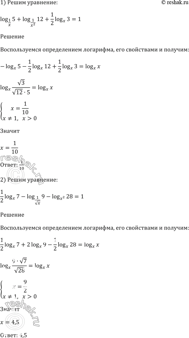
Упр.394 ГДЗ Алимов 10-11 класс (Алгебра)
Решение #1
Решение #2

Рассмотрим вариант решения задания из учебника Алимов, Колягин, Ткачёва 10 класс, Просвещение:
394 1) log1/x(5) + log1/x2(12) + 1/2logx(3)=1;
2) 1/2 logx(7) - log1/ корень x(3) - logx2(28)=1.
*размещая тексты в комментариях ниже, вы автоматически соглашаетесь с пользовательским соглашением