Упр.428 ГДЗ Алимов 10-11 класс (Алгебра)
Решение #1
Решение #2

Рассмотрим вариант решения задания из учебника Алимов, Колягин, Ткачёва 10 класс, Просвещение:
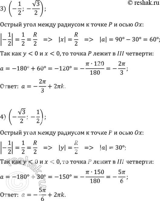
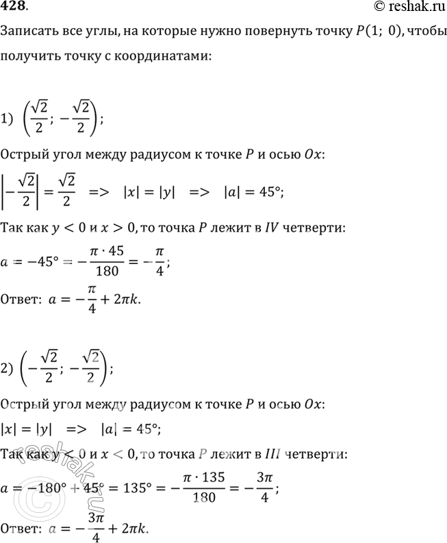
428. Записать все углы, на которые нужно повернуть точку Р (1; 0), чтобы получить точку с координатами:
1) (корень 2/2; -корень 2/2);
2) (-корень 2/2; -корень 2/2);
3) (-1/2; -корень 3/2);
4) (-корень 3/2; -1/2).
*размещая тексты в комментариях ниже, вы автоматически соглашаетесь с пользовательским соглашением