Упр.43 ГДЗ Алимов 10-11 класс (Алгебра)
Решение #1
Решение #2
Рассмотрим вариант решения задания из учебника Алимов, Колягин, Ткачёва 10 класс, Просвещение:
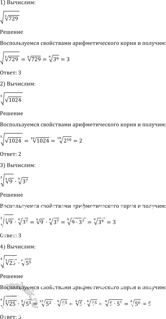
43. 1) корень корень 3 степени 729;
2) корень 3 степени корень 1024;
3) корень 3 степени корень 3 степени * корень 9 степени 3^7;
4) корень 3 степени корень 3 степени 25 * корень 6 степени 5^5.
Отправить другу:
*размещая тексты в комментариях ниже, вы автоматически соглашаетесь с пользовательским соглашением
