Упр.492 ГДЗ Алимов 10-11 класс (Алгебра)
Решение #1
Решение #2

Рассмотрим вариант решения задания из учебника Алимов, Колягин, Ткачёва 10 класс, Просвещение:
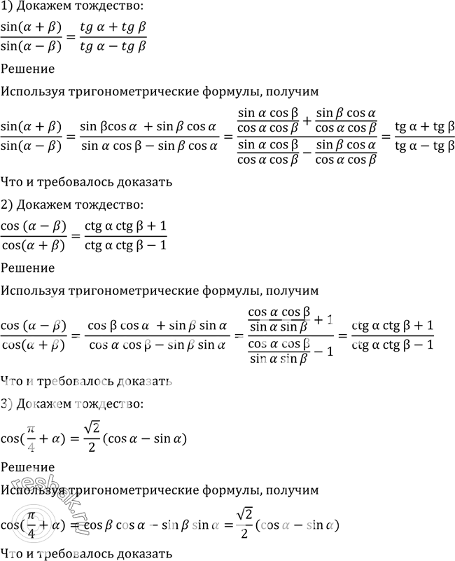
492 Доказать тождество:
1) sin(a+b)/sin (a-b) = (tga+tgb)/(tga-tgb);
2)cos(a-b)/cos(a+b) = (ctga*ctgb+1)/(ctga*ctgb-1);
3) cos(пи/4+a) = корень 2/2 (cosa - sina);
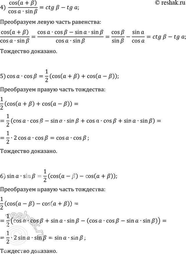
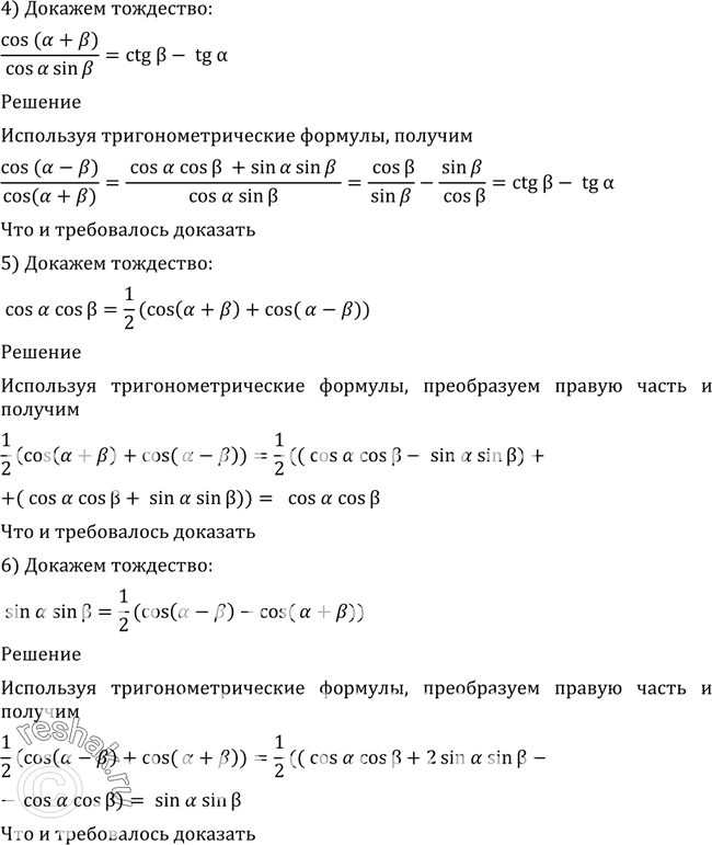
4) cos(a+b)/cosasinb = ctgb-tga;
5) cosacosb = 1/2(cos(a+b) + cos(a-b));
6) sinasinb=1/2(cos(a-b) - cos(a+b)).
*размещая тексты в комментариях ниже, вы автоматически соглашаетесь с пользовательским соглашением