Упр.555 ГДЗ Алимов 10-11 класс (Алгебра)
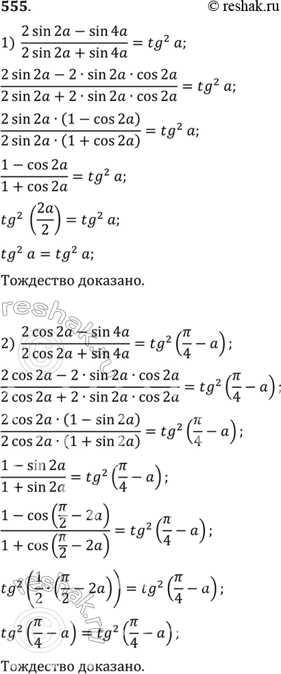
Решение #1
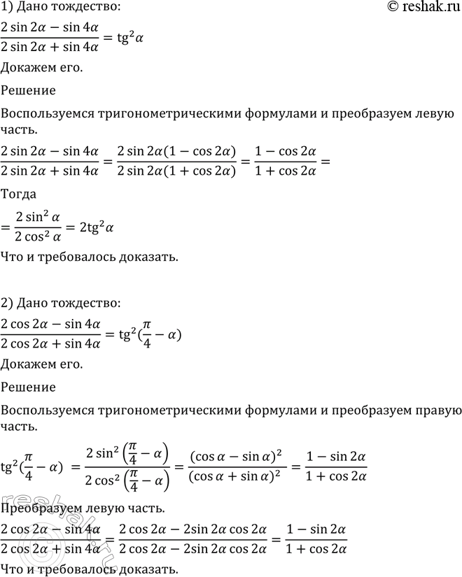
Решение #2

Рассмотрим вариант решения задания из учебника Алимов, Колягин, Ткачёва 10 класс, Просвещение:
555 Доказать тождество:
*размещая тексты в комментариях ниже, вы автоматически соглашаетесь с пользовательским соглашением