Упр.574 ГДЗ Алимов 10-11 класс (Алгебра)
Решение #1
Решение #2

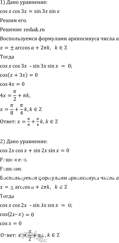
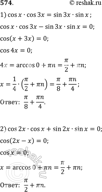
Рассмотрим вариант решения задания из учебника Алимов, Колягин, Ткачёва 10 класс, Просвещение:
574 1) cos x cos Зх = sin Зх sin x;
2) cos 2x cos x + sin 2x sin x = 0.
*размещая тексты в комментариях ниже, вы автоматически соглашаетесь с пользовательским соглашением