Упр.595 ГДЗ Алимов 10-11 класс (Алгебра)
Решение #1
Решение #2

Рассмотрим вариант решения задания из учебника Алимов, Колягин, Ткачёва 10 класс, Просвещение:
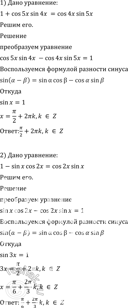
595 1) 1 + cos 5x sin 4x = cos 4x sin 5x;
2) 1 - sin x cos 2x = cos x sin 2x.
*размещая тексты в комментариях ниже, вы автоматически соглашаетесь с пользовательским соглашением