Упр.623 ГДЗ Алимов 10-11 класс (Алгебра)
Решение #1
Решение #2

Рассмотрим вариант решения задания из учебника Алимов, Колягин, Ткачёва 10 класс, Просвещение:
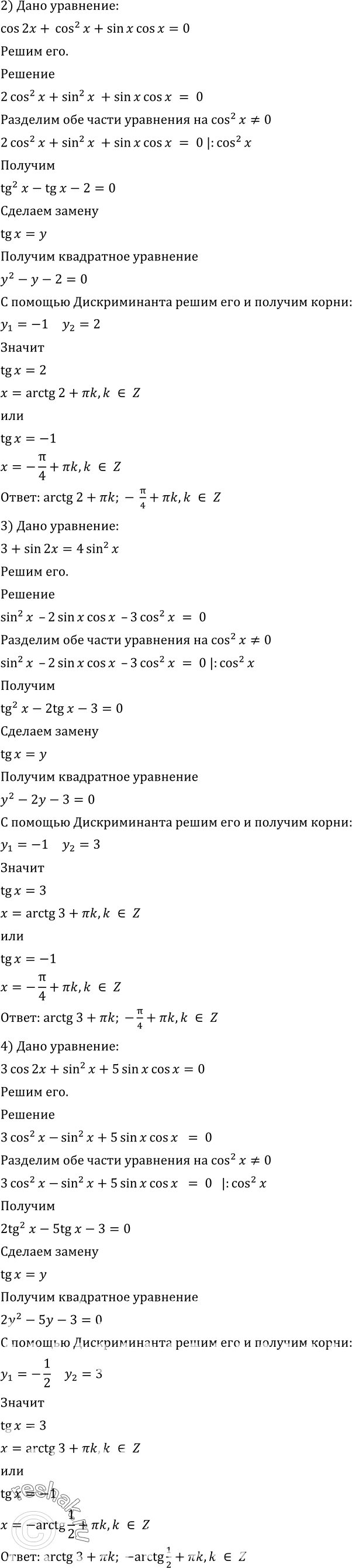
623 1) 1 + 7 cos2 x = 3 sin 2x;
2) 3 + sin 2x = 4 sin2 x;
3) cos 2x + cos2 дг + sin x cos x = 0;
4) 3 cos 2x + sin2 x + 5 sin x cos x = 0.
*размещая тексты в комментариях ниже, вы автоматически соглашаетесь с пользовательским соглашением