Упр.645 ГДЗ Алимов 10-11 класс (Алгебра)
Решение #1
Решение #2

Рассмотрим вариант решения задания из учебника Алимов, Колягин, Ткачёва 10 класс, Просвещение:
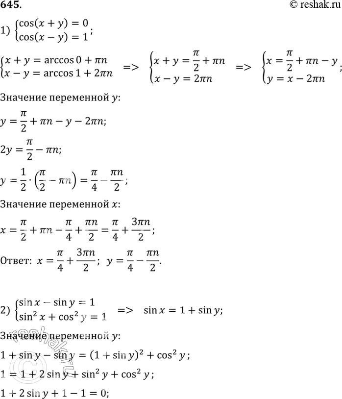
645 Решить систему уравнений:
1) система
cos(x+y) =0,
cos(x-y)=1;
2) система
sinx - siny=1,
sin2x+cos2y=1.
*размещая тексты в комментариях ниже, вы автоматически соглашаетесь с пользовательским соглашением