Упр.689 ГДЗ Алимов 10-11 класс (Алгебра)
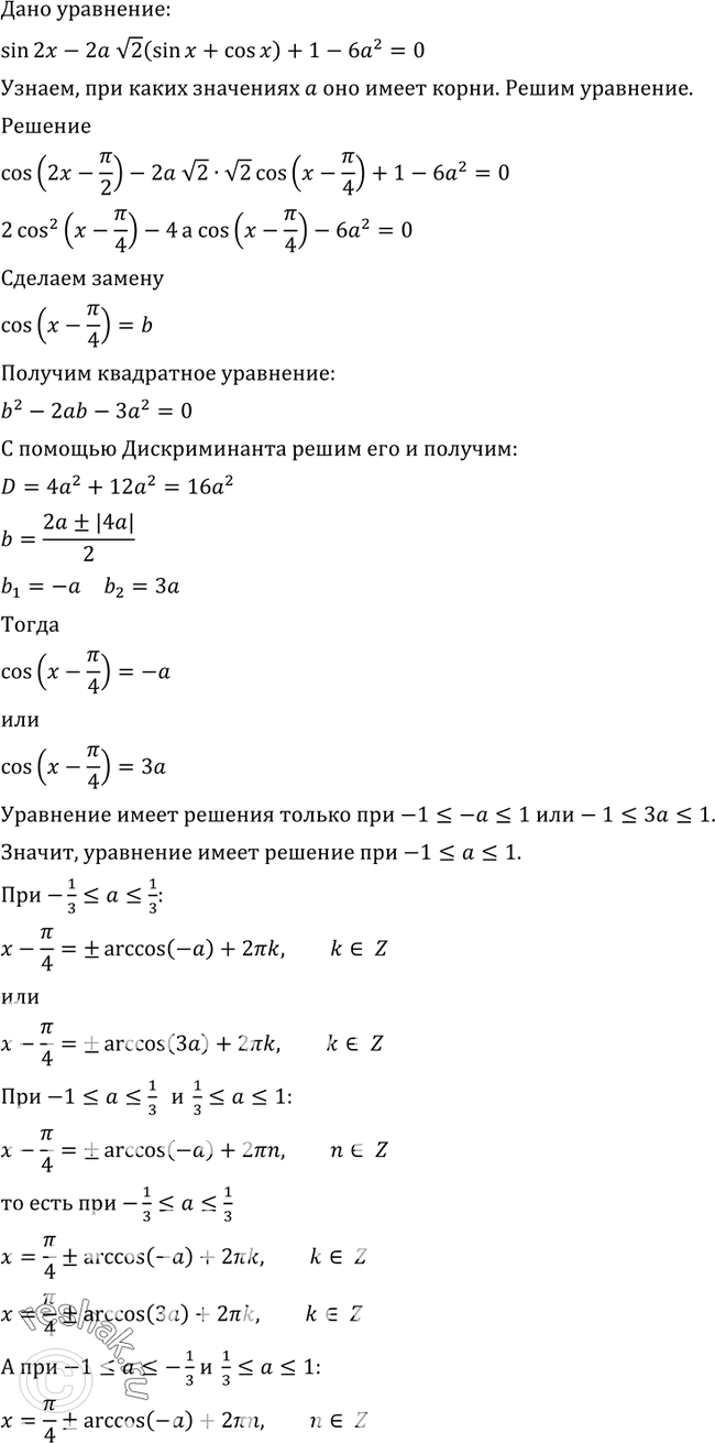
Решение #1
Решение #2

Рассмотрим вариант решения задания из учебника Алимов, Колягин, Ткачёва 10 класс, Просвещение:
689 Найти все значения а, при которых уравнение sin 2х - 2а корень 2 (sin х + cos х) + 1 - 6а2 = О имеет корни, и решить это уравнение.
*размещая тексты в комментариях ниже, вы автоматически соглашаетесь с пользовательским соглашением