Упр.778 ГДЗ Алимов 10-11 класс (Алгебра)
Решение #1
Решение #2

Рассмотрим вариант решения задания из учебника Алимов, Колягин, Ткачёва 11 класс, Просвещение:
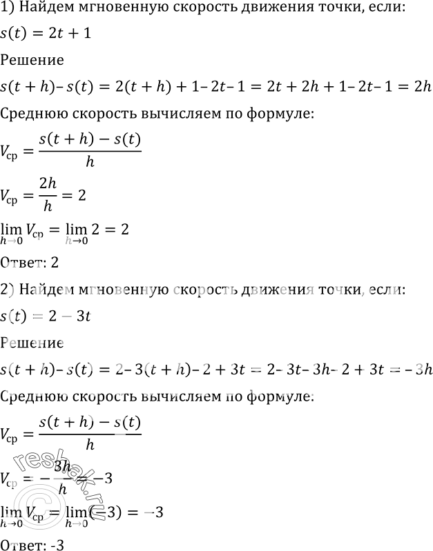
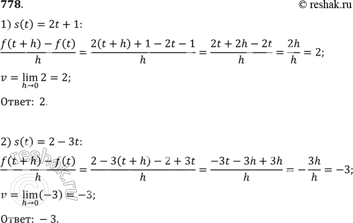
778 Найти мгновенную скорость движения точки, если:
1) s (t) = 2t + 1;
2) s (t) = 2 - 3t.
*размещая тексты в комментариях ниже, вы автоматически соглашаетесь с пользовательским соглашением