Упр.80 ГДЗ Алимов 10-11 класс (Алгебра)
Решение #1
Решение #2
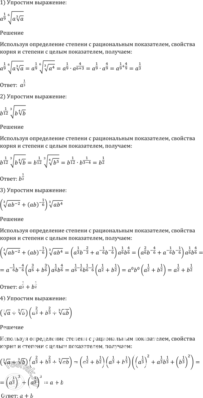
Рассмотрим вариант решения задания из учебника Алимов, Колягин, Ткачёва 10 класс, Просвещение:
Упростить выражение (80-83).
80. 1) a1/9 корень 6 степени a корень 3 степени a;
2) b1/12 корень 3 степени b корень 4 степени b;
3) (корень 3 степени ab^-2 + (ab)^-1/6) корень 6 степени ab4;
4) (корень 3 степени a + корень 3 степени b) (a2/3 + b2/3 - корень 3 степени ab).
Отправить другу:
*размещая тексты в комментариях ниже, вы автоматически соглашаетесь с пользовательским соглашением
