Упр.803 ГДЗ Алимов 10-11 класс (Алгебра)
Решение #1
Решение #2

Рассмотрим вариант решения задания из учебника Алимов, Колягин, Ткачёва 11 класс, Просвещение:
803 1) 3х2 - 5х + 5;
2) 5х2 + 6х - 7;
3) х4 + 2x2;
4) х5 - 3х2;
5) х3 + 5х;
6) -2х3 + 18х;
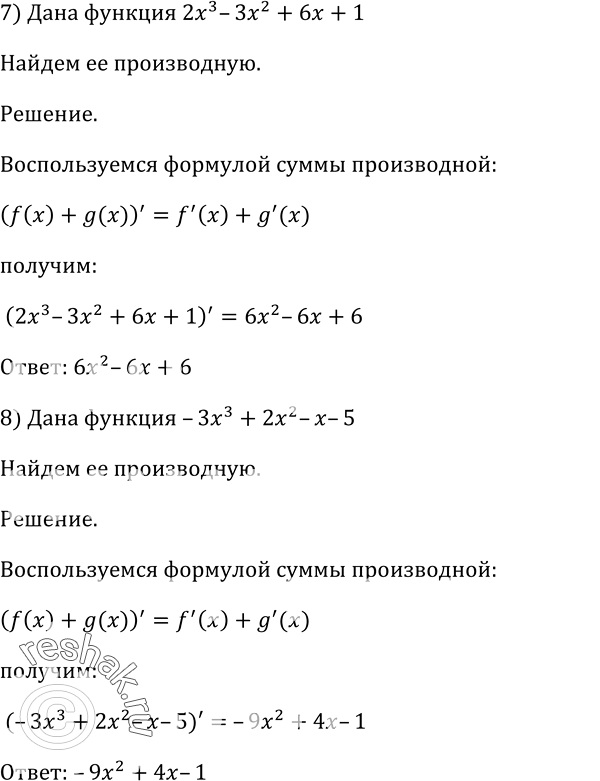
7) 2х3 - Зх2 + 6х + 1;
8) -3х3 + 2х2 - х - 5.
*размещая тексты в комментариях ниже, вы автоматически соглашаетесь с пользовательским соглашением