Упр.924 ГДЗ Алимов 10-11 класс (Алгебра)
Решение #1
Решение #2

Рассмотрим вариант решения задания из учебника Алимов, Колягин, Ткачёва 11 класс, Просвещение:
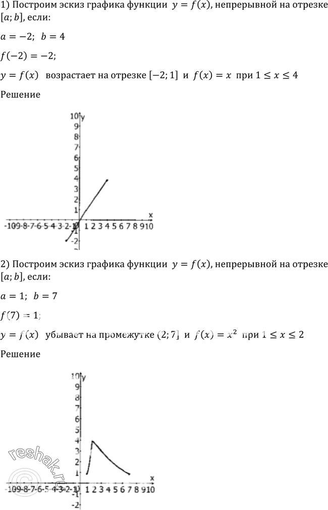
924 Построить эскиз графика функции у = f (х), непрерывной на отрезке [а; b], если:
1) а =-2, b = 4, f (-2) =-2, у = f(x) возрастает на отрезке [-2; 1] и f(х) = x при 1 <= х <= 4;
2) а = 1, 6 = 7, f (7) = 1, f(x) = x2 при 1 <=х >=2, у = f (х) убывает на промежутке (2; 7].
*размещая тексты в комментариях ниже, вы автоматически соглашаетесь с пользовательским соглашением