Упр.937 ГДЗ Алимов 10-11 класс (Алгебра)
Решение #1
Решение #2

Рассмотрим вариант решения задания из учебника Алимов, Колягин, Ткачёва 11 класс, Просвещение:
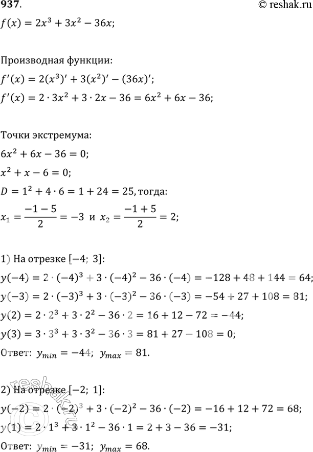
937 Найти наибольшее и наименьшее значения функции f (х) = 2х3 + 3х2 - 36х:
1) на отрезке [-4; 3];
2) на отрезке [-2; 1].
*размещая тексты в комментариях ниже, вы автоматически соглашаетесь с пользовательским соглашением