Упр.947 ГДЗ Алимов 10-11 класс (Алгебра)
Решение #1
Решение #2

Рассмотрим вариант решения задания из учебника Алимов, Колягин, Ткачёва 11 класс, Просвещение:
947 Найти наибольшее значение функции:
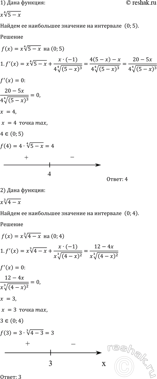
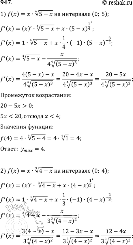
1) x корень 4 степени (5-х) на интервале (0; 5);
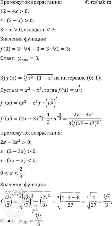
2) х корень 3 степени (4-x) на интервале (0; 4);
3) корень 3 степени (x2(1-х)) на интервале (0; 1);
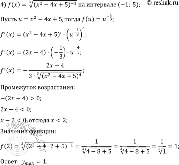
4) корень 3 степени (х2 -4х + 6)^-1 на интервале (-1; 5).
*размещая тексты в комментариях ниже, вы автоматически соглашаетесь с пользовательским соглашением