Упр.973 ГДЗ Алимов 10-11 класс (Алгебра)
Решение #1
Решение #2

Рассмотрим вариант решения задания из учебника Алимов, Колягин, Ткачёва 11 класс, Просвещение:
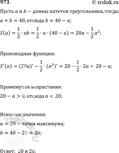
973 Сумма катетов прямоугольного треугольника равна 40. Какую длину должны иметь катеты, чтобы площадь треугольника была наибольшей?
*размещая тексты в комментариях ниже, вы автоматически соглашаетесь с пользовательским соглашением