Упр.180 ГДЗ Власенков 10-11 класс (Русский язык)
Решение #1
Решение #2
Решение #3

Другие ответы на тему:
#счастье
Рассмотрим вариант решения задания из учебника Власенков, Рыбченская 10-11 класс, Просвещение:
180. Спишите отрывок из статьи С. Залыгина «Читая Гоголя». Определите стиль и укажите его признаки в отрывке.
...И в отличи., от других классиков от класси-ков(романистов) прежде всего Гоголь никогда не говорит о счасть.. . Этого слова у него нет. Этого понятия тоже.
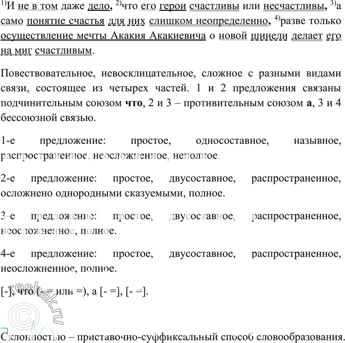
И не (в)том даже дело что его герои счастливы или (не)счастливы а само понятие счастья для них слишком (не)определённо разве только осуществление мечты Акакия Акакиевича о новой шинел.. делает его на миг счастливым. Но (не)более того.
Между тем русская клас(?)ическая литература не обходилась без этого понятия оно было для неё как бы внутренней движ..щей силой. Дост..евский видел счастье в оч..щении души. Толстой в полноте и естестве(н, нн)ости чувства. Короленко в благородстве натуры. Пушкин как бы даже и овеществлял счастье и сам чувствовал его в своей крови. У Чехова счастья нет однако же н..(у)кого другого герой так настойчиво и глубоко н.. осмысливает понятие счастья, так не страда..т (от)того что его нет так страстно не убеждён что оно должно быть.
Но счастье и Гоголь как(будто) даже (не)совместимы и хотя у нас н.. (на)минуту н.. закрад..вается сомнение в том что всё что им сделано сделано ради человека ради человечества и его судеб тем (н..)менее никак нельзя уловить что(же) Гоголь пон..мает под словом «счастье»? Как сам его чу(?)ствует?
Может быть это опять-таки объясняется его склонностью к сатир., и г..перболе которые обл..дают какой(то) своей собственной философией и чужды этой категории?
1. Обоснуйте все случаи написания букв е, и в окончаниях существительных.
2. Дайте толкование выделенных слов и словосочетаний.
3. Напишите о своём понимании счастья.
Ответ 1
Счастье такое понятие, для которого очень сложно дать определение. И действительно, что такое счастье? Каждый ответит на этот вопрос по-своему. Для кого-то счастье заключается в достижении карьерных высот, для кого-то – в обретении семьи. Определений счастья столько же, сколько и живущих на земле людей.
Мне кажется, самое важное для человека – это понять, кто он есть, что нужно именно ему. Ведь наиболее сложной и опасной проблемой является «навязанность» счастья. Другие люди всегда считают, что тебе нужно, и что сделает тебя счастливым. Однако они транслируют свое понимание счастья. А что для одного счастье, другого может сделать абсолютно несчастным.
Не бояться быть самим собой, следовать своим желаниям, велениям своего сердца – вот, по моему мнению, наиболее широкое понимание счастья.
Ответ 2
Счастье, по моему пониманию, является состоянием, когда человек чувствует глубокую удовлетворенность и радость жизни. Оно не зависит от внешних обстоятельств, богатства или успеха, а скорее является результатом внутреннего благополучия и гармонии. Для меня счастье заключается в жизни в соответствии со своими ценностями, укреплении близких отношений, саморазвитии, поиске смысла и приносе пользы другим людям. Оно проявляется в моментах простоты, радости, любви и благодарности. Счастливым человеком я считаю того, кто находит радость в маленьких вещах, умеет принимать и преодолевать жизненные трудности и стремится к духовному и эмоциональному развитию.
Счастье для меня — это состояние, когда человек ощущает глубокую радость, удовлетворенность и благополучие в своей жизни. Оно не связано с внешними обстоятельствами или материальными достижениями, а скорее зависит от внутреннего состояния человека. Счастье — это чувство гармонии и целостности, когда человек чувствует себя полноценным, важным и любимым. Оно может быть достигнуто через осознание своих ценностей, развитие духовности, гармоничные отношения с другими людьми и самореализацию. Каждый человек имеет свою уникальную концепцию счастья, и важно найти то, что приносит нам истинное счастье и делает нашу жизнь смысловой и насыщенной.
Ответ 3
*размещая тексты в комментариях ниже, вы автоматически соглашаетесь с пользовательским соглашением